Logo AVEPA

Clínica Veterinaria de Pequeños Animales

Revista oficial de AVEPA

  • Inicio
  • Último número
  • Archivo
  • Artículos
  • Para autores
  • Contacto
Cursos Junio-Septiembre 2026
ANUNCIO

Clínica Veterinaria de Pequeños Animales

Revista oficial de AVEPA

  • Inicio
  • Último número
  • Archivo
  • Artículos
  • Para autores
  • Contacto
Curso Oftalmología 2026
ANUNCIO
Clin Vet Peq Anim Vol. 36 • Nº 3 • septiembre 2016

Diagnóstico y tratamiento de hipertiroidismo en cobayas (Cavia porcellus). A propósito de un caso clínico

Hyperthyroidism in a guinea pig (Cavia porcellus). Diagnosis and therapy. Regarding a clinical case study

Artículo original referido a un solo caso clínico

M.T. Llona

Clínica Veterinaria Dirus c/Avda. Emilio Lemos nº 17, 41020 Sevilla (España)

A. Sánchez

Clínica Veterinaria Dirus c/Avda. Emilio Lemos nº 17, 41020 Sevilla (España)

S. Rodríguez

Clínica Veterinaria Dirus c/Avda. Emilio Lemos nº 17, 41020 Sevilla (España)

R. Guerra

Clínica Veterinaria Dirus c/Avda. Emilio Lemos nº 17, 41020 Sevilla (España)

Contacto: dirusvets@gmail.com
Palabras clave: Cobaya, hipertiroidismo, neoplasia tiroides..
Keywords: Guinea pig, hyperthyroidism, thyroid neoplasm..
Clin. Vet. Peq. Anim, 2016, 36 (3): 197 - 204
Descargar artículo

Resumen

En el presente artículo se expone un caso clínico de hipertiroidismo en cobaya (Cavia porcellus) describiéndose la sintomatología, protocolo diagnóstico, plan terapéutico y evolución, así como una revisión de esta patología en dicha especie. Se visitó en consulta un cobaya macho de 4 años de edad y pelo corto, que presentaba signos de hiperactividad, polifagia y adelgazamiento, así como un nódulo en la región ventral del cuello compatible con neoplasia tiroidea. Tras pruebas diagnósticas complementarias (hematológicas, hormonales, y radiológicas) se llegó a un diagnóstico de hipertiroidismo. Se instauró tratamiento con metimazol oral. La evolución fue favorable, observándose una ganancia de peso y una normalización de la actividad.

Abstract

The objective of this paper is to describe the clinical signs, diagnoses protocol, and therapeutic plan of clinical case of hyperthyroidism in a guinea pig (Cavia porcellus) as well as a review of this disease. A shorthair guinea pig, male, four years old, was presented with signs of hyperactivity, polyphagia, weight loss, and a nodule in the ventral neck region, which were compatible with a thyroid neoplasia. The diagnosis of hyperthyroidism was achieved with the hematological, hormonal, and radiological findings. The patient was treated with oral methimazole. The follow up was favorable and he recovered his normal activity and gained weight.

AVEPA Elearning

La presencia de este logo en un artículo de la revista indica que se publicará un examen sobre el mismo en la plataforma AVEPA Elearning. Su resolución aporta 0,15 créditos dentro del sistema de acreditaciones de especialidades veterinarias de AVEPA.

Introducción

El hipertiroidismo es una enfermedad poco diagnosticada en cobayas (Cavia porcellus). Su presentación se ha incrementado en los últimos tiempos,[ Muller K, Muller E, Keil R, Brinberg L. Serum thyroxine concentration in clinically healthy pet guinea pig (Cavia porcellus). Vet Clin Pathology 2009; 38(4): 507-510. ] posiblemente debido a la mayor presencia y longevidad de los cobayas como mascotas, a la publicación de estudios recientes sobre clasificación histopatológica de tumores tiroideos en cobaya[ Mayer J, Wagner R, Taeymans O. Advanced diagnostic approaches and current management of thyroid pathologies in guinea pig. Vet Clin Exot Anim 2010; 13:509-523. ] y a los avances en los métodos de diagnóstico.[ Brandao J, Vergneau-Grosset C, Mayer J. Hypertiroidism and Hyperparathyroidism in Guinea pigs (Cavia porcellus). Vet Clin Exot Anim 2013; 16:407-42. ]

Los casos clínicos donde se describa el protocolo diagnóstico, tratamiento y evolución son escasos[ Muller K, Muller E, Keil R, Brinberg L. Serum thyroxine concentration in clinically healthy pet guinea pig (Cavia porcellus). Vet Clin Pathology 2009; 38(4): 507-510. , Castro MI, Alex S, Young RA. Total and free serum thyroid hormone concentrations in fetal and adult pregnant and no pregnant guinea pig. Endocrinology 1986; 118(2):533-7. [PubMed] ] y, según el conocimiento del autor, este es el primer caso descrito en España.

El hipertiroidismo o tirotoxicosis es una enfermedad con múltiples causas y manifestaciones, caracterizada por unos niveles de tiroxina (T4) y triyodotironina (T3) en suero elevados y una concentración de tirotropina (TSH) reducida. En el cobaya, este aumento en la producción de hormonas puede deberse a la hiperplasia de la glándula tiroides o a neoplasias funcionales (benignas o malignas). Su presentación es más frecuente a partir de los 3 años de edad, aunque puede aparecer a todas las edades.

Los signos clínicos típicos son pérdida de peso con apetito normal o aumentado, hiperactividad e hiperestesia. Entre otros posibles síntomas se incluyen nódulos palpables en región ventral del cuello, alopecia o descamación, polidipsia/poliuria, heces blandas, taquicardia, soplo y/o insuficiencia cardiaca.

La aproximación diagnóstica se realiza teniendo en cuenta la sintomatología, junto con el aumento de los niveles de T4 total en sangre. Para confirmar el diagnóstico se pueden utilizar otras pruebas como la ecografía del cuello (sobre todo cuando no se detecta una masa palpable), la radiografía, resonancia magnética (RM), tomografía computerizada (TAC) y la escintigrafía5 y existen distintas opciones para su tratamiento tanto médicas como quirúrgicas.[ Muller K, Muller E, Keil R, Brinberg L. Serum thyroxine concentration in clinically healthy pet guinea pig (Cavia porcellus). Vet Clin Pathology 2009; 38(4): 507-510. ]

El objetivo en la presentación de este caso es describir el protocolo de diagnóstico, tratamiento, seguimiento y pronóstico de esta enfermedad en una cobaya y contribuir a su conocimiento por el veterinario clínico.

Caso clínico

Se presentó a consulta un cobaya macho de 4 años de edad para un control periódico de una patología cardiaca diagnosticada con anterioridad; convivía con otros cobayas y recibía alimentación y cuidados adecuados. Su peso óptimo se había establecido en 800 gr.

En una anterior revisión, hacía 6 meses, ya se había detectado una bajada de peso (650 gr). En esa fecha, el examen físico sólo mostró una leve alopecia con descamación; el estado general era bueno, y su actividad física y comportamiento eran normales.

En el momento de la consulta, la propietaria describió cambios de comportamiento como hiperactividad e irritabilidad con otras cobayas, además de polifagia, polidipsia y pérdida de peso (pese a un incremento en el consumo de alimento).

Durante la exploración se observó una bajada marcada de peso (575 gr), irritabilidad y un nódulo en la región ventral del cuello, de consistencia firme, no adherido, de aproximadamente 0,5 cm de diámetro, compatible con la glándula tiroides (Fig. 1). La auscultación, palpación abdominal, revisión de la cavidad oral y análisis coprológico no mostraron anomalías.

<p>Imagen fotográfica del paciente el día de la presentación. Aspecto macroscópico del nódulo.</p>
Figura 1

Imagen fotográfica del paciente el día de la presentación. Aspecto macroscópico del nódulo.

Teniendo en cuenta los signos clínicos se establecieron los siguientes diagnósticos diferenciales (Tabla 1).

<div class=\"Basic-Text-Frame\">
<p>PU: Poliuria; PD: polidipsia; PAF: Punción con aguja fina; Rx: Radiografía; T4: Tiroxina; RM: Resonancia Magnética, TC: Tomografía Computarizada; ECG: Electrocardiograma.</p>
</div>
Tabla 1

PU: Poliuria; PD: polidipsia; PAF: Punción con aguja fina; Rx: Radiografía; T4: Tiroxina; RM: Resonancia Magnética, TC: Tomografía Computarizada; ECG: Electrocardiograma.

Como pruebas complementarias se realizaron radiografías de tórax y analítica sanguínea. La muestra de sangre se recogió bajo anestesia general con isofluorano 3% (Isoflo Lab. Esteve, Barcelona) por punción de la vena cava craneal, y fue procesada con el analizador Vetscan Vs2 (Abaxis, Union City, CA, EEUU). Los resultados se recogen en la Tabla 2.

<div class=\"Basic-Text-Frame\">
<p>ALP: Fosfatasa alcalina; ALT: Alanina aminotranferasa; AMYL: Amilasa; TBIL: Bilirrubina total; BUN: Nitrógeno ureico en sangre; CREA: Creatinina; GLU: Glucosa; Na: Sodio; K: Potasio; ALB: Albúmina; TP: Proteínas totales; Glob: Globulinas; T4: Tiroxina; * Valores aumentados</p>
</div>
Tabla 2

ALP: Fosfatasa alcalina; ALT: Alanina aminotranferasa; AMYL: Amilasa; TBIL: Bilirrubina total; BUN: Nitrógeno ureico en sangre; CREA: Creatinina; GLU: Glucosa; Na: Sodio; K: Potasio; ALB: Albúmina; TP: Proteínas totales; Glob: Globulinas; T4: Tiroxina; * Valores aumentados

La confirmación analítica del hipertiroidismo debe hacerse mediante determinación de la T4; sin embargo, las referencias bibliográficas muestran valores dispares para las hormonas tiroideas.[ Mayer J, Hunt K, Eshar D, el al. Thyroid scintigraphy in a guinea pig with suspected hypertiroidism. Exotic DVM 2009; 11(1):25-9. ] La publicación de valores más reciente en 40 individuos sanos mantenidos como mascotas,[ Mayer J, Wagner R, Taeymans O. Advanced diagnostic approaches and current management of thyroid pathologies in guinea pig. Vet Clin Exot Anim 2010; 13:509-523. ] se incluyen en la Tabla 2.

Los valores de T4 obtenidos, 4,6 µg /dL, superaron el límite superior del rango normal para cobayas macho según los valores de referencia.[ Mayer J, Wagner R, Taeymans O. Advanced diagnostic approaches and current management of thyroid pathologies in guinea pig. Vet Clin Exot Anim 2010; 13:509-523. ]

Teniendo en cuenta de forma conjunta el aumento en los valores de T4 y la compatibilidad de los signos clínicos, se estableció el diagnóstico de hipertiroidismo.

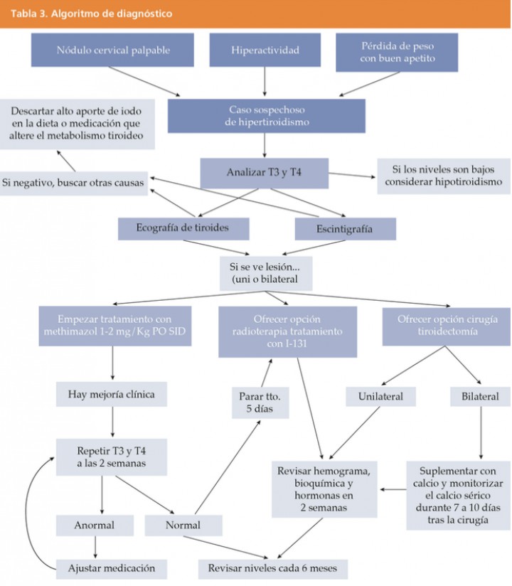
El algoritmo de diagnóstico y tratamiento se muestra en la Tabla 3.[ Muller K, Muller E, Keil R, Brinberg L. Serum thyroxine concentration in clinically healthy pet guinea pig (Cavia porcellus). Vet Clin Pathology 2009; 38(4): 507-510. ]

Image
Tabla 3

En la radiografía de tórax se constató la progresión de la dilatación cardiaca. Ante el estado de adelgazamiento del animal y su patología cardiaca, se descartó la cirugía como opción de tratamiento, y se propuso tratamiento farmacológico con metimazol (Felimazole® 2,5 mg, Dechra Limited Skipton North Yorkshire, UK) oral a dosis de 0,625 mg/Kg cada 24 h (dentro del rango de 0,5 a 2 mg/Kg).[ Muller K, Muller E, Keil R, Brinberg L. Serum thyroxine concentration in clinically healthy pet guinea pig (Cavia porcellus). Vet Clin Pathology 2009; 38(4): 507-510. ]

Cuatro semanas más tarde, el estado general había mejorado mucho, el peso había aumentado (720 gr), se había regulado su ingesta de comida y agua, y la interacción con sus congéneres volvió a ser la habitual. La recuperación de su comportamiento fue percibida por la propietaria de forma casi inmediata tras la primera toma de medicación.

Se realizaron visitas posteriores de seguimiento. Unos 3 meses tras el diagnóstico el peso era estable (740 gr) y su actividad y comportamiento normales, pero el nódulo continuaba siendo palpable, de igual tamaño y consistencia. No se recibió autorización para una nueva extracción de sangre para medir los niveles de T4 y, ante el control de los síntomas, la medicación se mantuvo sin cambios. Pasados 5 meses postdiagnóstico acudió de nuevo a la consulta debido a la reaparición de los síntomas, irritabilidad, polifagia, hiperactividad y pérdida de peso (630 gr) y se observó un aumento del tamaño del nódulo del cuello.

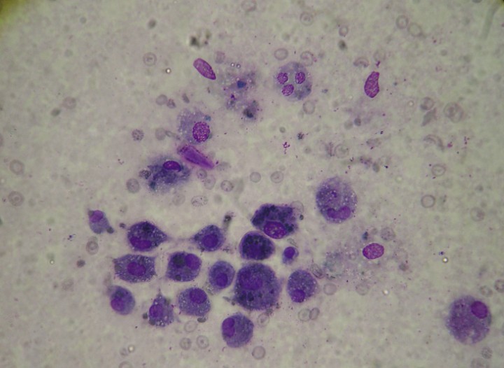
Al no ser autorizada la extracción sanguínea bajo anestesia general, se propuso punción del nódulo, obteniéndose 2 ml de líquido marrón oscuro, sobre el que se realizaron las siguientes pruebas.

Examen citológico: se concentraron las células por centrifugación y las extensiones fueron teñidas con tinción Diff Quick. Se observaron células con núcleos redondos u ovalados y bordes citoplasmáticos poco definidos, con un grado moderado de anisocariosis, algunas binucleadas y muchas con material granular intracitoplasmático de color negro (gránulos de tiroxina),[ Raskin RE, Meyer DJ. Citología canina y Felina. Atlas en color y guía de interpretación 2º ed. Multimédica ediciones veterinarias. Barcelona. 2010; 411-414. ] siendo el diagnóstico compatible con neoplasia tiroidea (Fig. 2). En la medición de T4 de este líquido, se obtuvo un valor >10 µg/dL.

<p>Citología del nódulo. Presencia de gránulos de tirosina en el citoplasma celular. Diff Quick, x100.</p>
Figura 2

Citología del nódulo. Presencia de gránulos de tirosina en el citoplasma celular. Diff Quick, x100.

En el caso de las neoplasias tiroideas funcionales, el crecimiento del tumor ocasiona un incremento en la producción de hormonas, por lo que la dosis inicial de metamizol puede no ser suficiente para controlar los síntomas. Se prescribió, por tanto, aumento de esa dosis pasando a 0,625 mg cada 12 horas,, atendiendo a la recomendación para casos refractarios.[ Muller K, Muller E, Keil R, Brinberg L. Serum thyroxine concentration in clinically healthy pet guinea pig (Cavia porcellus). Vet Clin Pathology 2009; 38(4): 507-510. ]

En su siguiente revisión, 7 meses postdiagnóstico, el animal había aumentado ligeramente de peso (666 gr) y su actividad e ingesta de alimento eran normales, por lo que se mantuvo la dosis de medicación sin cambios.

Dos meses más tarde (9 tras el diagnóstico) volvió a consulta por una nueva bajada de peso (557 gr). Estaba decaído, su actividad era menor de la normal, el apetito había disminuido y la producción de heces era inferior a la habitual. La exploración clínica no mostró anomalías relevantes.

Se realizaron las siguientes pruebas: analítica sanguínea, T4 sérica y radiografías de tórax y abdomen. Los resultados de la analítica mostraron un valor de T4 dentro del rango (1,2 µg /dL), aunque en el límite inferior. El hematocrito era del 25%. En la bioquímica sérica se detectó un aumento discreto del nitrógeno ureico y de la calcemia (Tabla 2). En la bibliografía consultada se observan discrepancias en los valores considerados normales de colesterol e incluso referencias a que aumentan gradualmente con la edad en el cobaya macho.[ Suckow WA, Stevens KA, Wilson RP. The laboratory rabbit, guinea pig, hámster and other rodents Ed. Academic Press, ciudad ; 2012; 78. ]

La radiografía torácica mostraba una evolución en su enfermedad cardíaca, con aumento del tamaño de la silueta cardiaca y mineralización de la aorta y de las zonas centrales del nódulo tiroideo (Fig. 3). La mineralización de los nódulos es un hallazgo frecuente, aunque no es un indicativo de malignidad.[ Brandao J, Vergneau-Grosset C, Mayer J. Hypertiroidism and Hyperparathyroidism in Guinea pigs (Cavia porcellus). Vet Clin Exot Anim 2013; 16:407-42. ]

<p>Radiografía lateral del tórax. Se observa calcificación del nódulo y mineralización de la aorta.</p>
Figura 3

Radiografía lateral del tórax. Se observa calcificación del nódulo y mineralización de la aorta.

Los síntomas descritos (anorexia, debilidad, depresión) pueden ser causados por alguno o varios de los siguientes problemas: evolución de la enfermedad cardiaca, hipercalcemia como consecuencia de un síndrome paraneoplásico o por insuficiencia renal, hipotiroidismo iatrogénico u otro proceso no diagnosticado. Establecimos una terapia de soporte, aportando alimentación extra con Critical care (Oxbow Animal Health, Mill Road Murdock, NE, USA) y protectores gástricos (Ranitidina Laboratorio Normon, Tres Cantos Madrid). Se decidió no modificar la dosis de metimazol, recuperando el cobaya una actividad normal a los pocos días. En la actualidad sigue con la misma dosis y, en ausencia de otros síntomas, se programan revisiones cada 3 meses.

Discusión

El hipertiroidismo en el cobaya es una patología que parece ser más frecuente de lo que indican sus descripciones en la literatura.[ Muller K, Muller E, Keil R, Brinberg L. Serum thyroxine concentration in clinically healthy pet guinea pig (Cavia porcellus). Vet Clin Pathology 2009; 38(4): 507-510. ] En un estudio retrospectivo,[ Brandao J, Vergneau-Grosset C, Mayer J. Hypertiroidism and Hyperparathyroidism in Guinea pigs (Cavia porcellus). Vet Clin Exot Anim 2013; 16:407-42. ] se observó que, aunque las neoplasias de tiroides en el cobaya se consideraban raras o muy poco frecuentes, su incidencia era del 3,6%, (quinta neoplasia en importancia del cobaya, sólo por detrás de lipomas, tricoepiteliomas, neoplasias linfoides y neoplasias mamarias). Teniendo en cuenta que muchas necropsias realizadas a estos animales no incluyen el tejido tiroideo, su presentación podría ser aun más frecuente. El rango de edad de presentación era de 2,5 a 6 años (media=4,3).

Los síntomas clínicos descritos en otros casos publicados incluyen pérdida de peso asociada a apetito normal o aumentado, hiperactividad, hiperestesia, polifagia, nódulos en la región cervical ventral, y otros signos menos comunes como taquicardia, polidipsia, diarrea, pelo pobre o alopecias difusas, e incluso periodos prolongados de sueño.[ Adamowicz E, Chiers K, Hermans K. The satin syndrome in guinea pigs “Nephropathy, hyperparathyroidism and bone disease of satin cavies”. Ghent University. 2014; 30-76. ] También pueden aparecer como patologías secundarias neumonía por aspiración por la polifagia y enfermedades cardiacas. La sintomatología se asocia al aumento de las hormonas tiroideas; sin embargo, no existe en todos los casos una correlación entre el incremento de los niveles plasmáticos de T4 y la gravedad de la sintomatología. Esto nos lleva a pensar que podemos no estar usando el indicador adecuado, o bien que no están bien establecidos los márgenes de los valores hormonales.

El diagnóstico de hipertiroidismo en el cobaya se basa en la presencia de signos clínicos compatibles de forma conjunta con niveles de T4 séricos aumentados. Una de las dificultades encontradas a la hora del diagnóstico, es la existencia en la bibliografía[ Mayer J, Hunt K, Eshar D, el al. Thyroid scintigraphy in a guinea pig with suspected hypertiroidism. Exotic DVM 2009; 11(1):25-9. ] de valores de T4 diferentes según el método de medición utilizado, y también según el sexo del animal, edad y gestación. Los usados como referencia en este caso, valoraban la T4 en cobayas mantenidos como mascotas y no como animales de laboratorio, y se consideraron orientativos, ya que no se midieron con el mismo método ni equipo.

En el caso descrito, se había detectado una patología cardiaca y adelgazamiento antes del diagnóstico de hipertiroidismo. Los síntomas cardiacos pueden estar relacionados con esta patología, aunque suelen aparecer de forma secundaria. La evolución del tamaño cardiaco en las radiografías se tomó como indicador de la progresión de la dilatación cardiaca. La ecocardiografía, siendo la prueba de elección, no pudo ser utilizada por condicionamientos económicos.

Otras pruebas que pueden confirmar el diagnóstico o aportar información relevante son ecografía, TAC, RM, biopsia y escintigrafía. El “gold standard” para confirmación del diagnóstico de hipertiroidismo es la escintigrafía,[ Künzel F, Herlmeien B, Christian M, Reifinger M. Hyperthyroidism in four guinea pigs: clinical manifestations, diagnosis and treatment. J Small Anim Pract 2013; 54:667-71. ] ya que nos permite visualizar las glándulas tiroides, el tejido tiroideo ectópico funcional y también la existencia de metástasis. Sin embargo, el acceso a esta prueba es muy limitado.

La citología de aspirados nodulares en el cobaya (PAF) es útil para el diagnóstico, tal como se muestra en la Tabla 2. En nuestro caso confirmó la existencia de una neoplasia, pero sólo con la punción con aguja fina no se puede determinar si dicha neoplasia es maligna o no. En un caso publicado se ha descrito un sangrado importante tras la punción,[ Adamowicz E, Chiers K, Hermans K. The satin syndrome in guinea pigs “Nephropathy, hyperparathyroidism and bone disease of satin cavies”. Ghent University. 2014; 30-76. ] lo que no ocurrió en el caso descrito.

Es interesante la observación de que en el líquido extraído por punción del nódulo, los niveles de T4 muestran correlación con el nivel sérico de T4[ Muller K, Muller E, Keil R, Brinberg L. Serum thyroxine concentration in clinically healthy pet guinea pig (Cavia porcellus). Vet Clin Pathology 2009; 38(4): 507-510. , Castro MI, Alex S, Young RA. Total and free serum thyroid hormone concentrations in fetal and adult pregnant and no pregnant guinea pig. Endocrinology 1986; 118(2):533-7. [PubMed] ] y, dado que en ocasiones la extracción de sangre en los cobayas puede entrañar alguna dificultad, es un procedimiento fácil y prácticamente indoloro que puede suministrar al clínico una información valiosa. Sin embargo, para realizar un seguimiento adecuado de la progresión de la enfermedad, deben valorarse muestras con el mismo origen. En nuestro caso, aunque los valores de T4 obtenidos en la punción del nódulo fueron muy elevados, la decisión del incremento de la dosis se tomó en base a la reagudización de la sintomatología, ya que no teníamos valores de referencia previos de punción. No existe información sobre si la extracción de volúmenes importantes de líquido por punción tiene repercusión sobre los valores posteriores de T4 sérica.

Con respecto al tratamiento, su elección debe ser individualizada, valorar ventajas, inconvenientes (Tabla 4) y accesibilidad; también se pueden contemplar diversos tratamientos a lo largo de la evolución de la enfermedad.

Image
Tabla 4

El de más fácil administración, al alcance de la mayoría de clínicos y que ha reportado mejores resultados es el tratamiento con metimazol oral, a dosis de 0,5-2 mg /Kg cada 12 ó 24 h. Su coste asequible, y sus escasos efectos secundarios, la convierten en la opción más utilizada. La dosis debe determinarse de forma individual y se ajustará mediante monitorización de T4 y seguimiento de los signos clínicos.

En el caso descrito fue el tratamiento de elección por su facilidad de administración, porque las patologías existentes contraindicaban la cirugía y por no tener acceso a otras terapias como el I131.

La mejoría en la sintomatología fue evidente desde el inicio del tratamiento, aunque no se pudo realizar una monitorización estricta de la T4, tanto por motivos económicos como por la reserva del propietario a la manipulación del animal ante las múltiples patologías que presentaba. El tratamiento farmacológico no es curativo; la interrupción en su administración provoca la rápida reaparición de los síntomas.

En el caso de neoplasias funcionales, el crecimiento del tumor ocasiona un incremento en la producción de hormonas, por lo que la dosis inicial de metimazol puede no ser suficiente a largo plazo para controlar los síntomas. En nuestro caso la reaparición de los síntomas se relacionó con el aumento del tamaño del nódulo. Al incrementar la medicación, estos remitieron.

El tratamiento del cobaya con metimazol, al igual que el felino, está extrapolado directamente del tratamiento humano. Existen estudios en humanos y cobayas de una molécula similar (propiltiouracil), que establecen un paralelismo en su farmacocinética; por ello, también parece adecuado extrapolar de una especie a otra la farmacocinética del metimazol.[ Thorson L. Thyroid diseases in Rodent species. Vet Clin Exot Anim 2014;17:51-67. ]

Se ha descrito en el gato un mejor control de la enfermedad cuando la frecuencia de administración es cada 12 horas. Sin embargo, la referencia encontrada en cobayas indica un mejor cumplimiento por parte de los propietarios cuando la administración es cada 24 h. Sólo en casos refractarios se aumentará la frecuencia a cada 12 horas.[ Muller K, Muller E, Keil R, Brinberg L. Serum thyroxine concentration in clinically healthy pet guinea pig (Cavia porcellus). Vet Clin Pathology 2009; 38(4): 507-510. ]

El tratamiento quirúrgico, la tiroidectomía, puede ser un tratamiento curativo en nódulos únicos, bien delimitados y sin metástasis. En cobayas muy deteriorados, con pesos muy bajos, empezar con el tratamiento médico y realizar la cirugía una vez hayan mejorado sus condiciones físicas incrementa las posibilidades de éxito.

Se recomienda realizar pruebas de imagen (escintigrafía, RM, TC, ecografía) de forma preoperatoria para comprobar si la afección es uni o bilateral, si afecta a tejidos adyacentes o si existen metástasis.

Es una cirugía complicada por la abundancia de vasos sanguíneos, la posibilidad de dañar el nervio laríngeo y porque la “pars difusa” de la glándula paratiroides está infiltrada en el tejido tiroideo, lo que puede ocasionar problemas en la regulación postoperatoria del calcio sérico.

Es posible además que, como consecuencia de la tiroidectomía, se ocasione un estado hipotiroideo que requiera tratamiento y control de por vida.[ Thorson L. Thyroid diseases in Rodent species. Vet Clin Exot Anim 2014;17:51-67. ] Se ha descrito una alta mortalidad tras la escisión de la glándula tiroides en cobayas de laboratorio[ Gibbons P, Garner M, Kiupel M. Morphological and inmuno-histochemical characterization of spontaneous thyroid gland neoplasms in Guinea Pig (Cavia porcellus). Vet Pathol; 2012:1-9. ] y, en otro estudio, se observó tejido tiroideo regenerado tras la tiroidectomía 2-3 meses tras la cirugía en el 42% de cobayas de laboratorio tiroidectomizados, posiblemente por remoción incompleta de la glandula.[ Thorson L. Thyroid diseases in Rodent species. Vet Clin Exot Anim 2014;17:51-67. ]

El tratamiento con iodo radioactivo (I131), ha sido utilizado con éxito en 3 cobayas,[ Pignon C, Mayer J. Hypertiroidism in a guinea pig (Cavia porcellus). Pract med chirurgicale lánimal compagnie 2013 ; 48 :15-20. ] pero no está al alcance de la mayoría de los clínicos, dado que requiere instalaciones especializadas. Se considera curativo, ya que alcanza a toda la glándula, incluyendo el tejido ectópico si existiera.

Es imprescindible, en cualquier caso, realizar un seguimiento posterior del paciente monitorizando peso, signos clínicos y niveles de T4, ajustando tratamientos y dosis si fuera necesario. En el caso descrito, aunque las recomendaciones de seguimiento se hicieron conforme al protocolo, estas no pudieron cumplirse, realizándose unos mínimos de control de peso y sintomatología.

El pronóstico es favorable si la respuesta al tratamiento es buena y no hay afección de tejidos circundantes, describiéndose tiempos de supervivencia, con el tratamiento de metimazol, de entre 7 y 28 meses.[ Adamowicz E, Chiers K, Hermans K. The satin syndrome in guinea pigs “Nephropathy, hyperparathyroidism and bone disease of satin cavies”. Ghent University. 2014; 30-76. ] En animales graves o debilitados el pronóstico es pobre, pudiendo aparecer otras complicaciones como neumonía por aspiración relacionada con la polifagia[ Castro MI, Alex S, Young RA. Total and free serum thyroid hormone concentrations in fetal and adult pregnant and no pregnant guinea pig. Endocrinology 1986; 118(2):533-7. [PubMed] ] o cardiopatías.

En nuestro caso, aunque no se pudo descartar la afección de otros tejidos, la supervivencia hasta el momento supera los 9 meses.

En conclusión, es necesaria la inclusión del hipertiroidismo en el diagnóstico diferencial de cobayas con signos compatibles, incluso en ausencia de una masa palpable en el cuello. Es una enfermedad que requiere más investigación y difusión, ya que su incidencia es probablemente mucho mayor de la descrita hasta ahora.

Agradecimientos

A Jennifer Brethour propietaria de Napoleón por su colaboración.

 

Fuente de financiación: Este trabajo no ha recibido financiación externa.

Conflicto de intereses: No hay conflicto de intereses.

Bibliografía

  1. [1] Muller K, Muller E, Keil R, Brinberg L. Serum thyroxine concentration in clinically healthy pet guinea pig (Cavia porcellus). Vet Clin Pathology 2009; 38(4): 507-510.
  2. [2] Mayer J, Wagner R, Taeymans O. Advanced diagnostic approaches and current management of thyroid pathologies in guinea pig. Vet Clin Exot Anim 2010; 13:509-523.
  3. [3] Brandao J, Vergneau-Grosset C, Mayer J. Hypertiroidism and Hyperparathyroidism in Guinea pigs (Cavia porcellus). Vet Clin Exot Anim 2013; 16:407-42.
  4. [4] Castro MI, Alex S, Young RA. Total and free serum thyroid hormone concentrations in fetal and adult pregnant and no pregnant guinea pig. Endocrinology 1986; 118(2):533-7. [PubMed]
  5. [5] Künzel F, Herlmeien B, Christian M, Reifinger M. Hyperthyroidism in four guinea pigs: clinical manifestations, diagnosis and treatment. J Small Anim Pract 2013; 54:667-71.
  6. [6] Mayer J, Hunt K, Eshar D, el al. Thyroid scintigraphy in a guinea pig with suspected hypertiroidism. Exotic DVM 2009; 11(1):25-9.
  7. [7] Raskin RE, Meyer DJ. Citología canina y Felina. Atlas en color y guía de interpretación 2º ed. Multimédica ediciones veterinarias. Barcelona. 2010; 411-414.
  8. [8] Suckow WA, Stevens KA, Wilson RP. The laboratory rabbit, guinea pig, hámster and other rodents Ed. Academic Press, ciudad ; 2012; 78.
  9. [9] Adamowicz E, Chiers K, Hermans K. The satin syndrome in guinea pigs “Nephropathy, hyperparathyroidism and bone disease of satin cavies”. Ghent University. 2014; 30-76.
  10. [10] Thorson L. Thyroid diseases in Rodent species. Vet Clin Exot Anim 2014;17:51-67.
  11. [11] Gibbons P, Garner M, Kiupel M. Morphological and inmuno-histochemical characterization of spontaneous thyroid gland neoplasms in Guinea Pig (Cavia porcellus). Vet Pathol; 2012:1-9.
  12. [12] Pignon C, Mayer J. Hypertiroidism in a guinea pig (Cavia porcellus). Pract med chirurgicale lánimal compagnie 2013 ; 48 :15-20.

Artículos recomendados

Estas recomendaciones se ofrecen de forma automática.

  • Seroprevalencia de la infección por Toxoplasma gondii en mascotas exóticas (conejos, hurones y cobayas) en clínicas veterinarias de España
    P. Moraleda-Berral, A. Montoya, J.P. Barrera, et al.
    Clin Vet Peq Anim Vol. 46 - Nº 1 · MAR 2026 · Artículo original referido a un solo caso clínico
  • Sarcoma histiocítico ocular felino
    M.T. Artacho-Burgos, A. I. Raya-Bermúdez
    Clin Vet Peq Anim Vol. 45 - Nº 4 · DIC 2025 · Artículo original referido a un solo caso clínico
  • Fallo hepático en un perro tras intoxicación por ingestión de semillas de Cycas revoluta

    C. García, A. Segarra, N. Bedía, et al.
    Clin Vet Peq Anim Vol. 45 - Nº 3 · SEP 2025 · Artículo original referido a un solo caso clínico
  • Inicio
  • Introducción
  • Caso clínico
  • Discusión
  • Agradecimientos
  • Bibliografía
Artículo anterior Índice de la revista Artículo siguiente
ANUNCIO
Próximos cursos ATVs Elearning
Índice
Inicio Introducción Caso clínico Discusión Agradecimientos Bibliografía
Advance Affinity - Intolerance Duck
ANUNCIO

¿No eres socio de AVEPA y quieres recibir comunicación de las nuevas ediciones en tu correo?

Suscríbete

Suscríbete y te avisaremos cuando publiquemos un nuevo número

Suscribirme

Enlaces rápidos

  • Inicio
  • Último número
  • Archivo
  • Artículos

Información

  • Comité editorial
  • Política de cookies
  • Política de privacidad
  • Términos y condiciones

Contacto

  • info@imaginice.com
  • Envíanos tu artículo
© 2026 Ice Salud Vet SL. Todos los derechos reservados.

Usamos cookies para mejorar tu experiencia. Selecciona cuáles aceptas: